- >一体化产线
- >自动化集成设备研发制造
- >非标设备钣金加工
- >威图Rittal
- · 威图品牌介绍
- · 聚碳酸酯箱体 PK
- · 接线箱 KL
- · 精巧控制箱 EB
- · 总线箱体 BG
- · 紧装式控制机柜 AE
- · 并联柜系统 TS 8
- · 独立式系统机柜 SE 8
- · 网络 / 服务器机柜 TS
- · IT 箱体
- · 琴式控制台系统 TP
- · 立式控制台 TP
- · 通用琴式控制台 TP
- · PC 机柜系统
- · 操作箱体/支托臂系统/立式系
- · 支托臂系统 CP 120
- · 工业工作站
- · 户外箱体
- · 母线系统
- · 空调系统
- · 机柜加热器
- · IT 机柜系统 / 箱体
- · 授权书
- >施耐德Schneider
- >西门子Siemens
- >欧姆龙Omron
- >尼得科
- >西克Sick
- · MultiScan136 -
- · Visionary-B-Tw
- · ELS/ELM35 - 伺服
- · Inspector85x -
- · W10 - 光电传感器
- · KTX Core - 色标传
- · AOS Radar - 逆向
- · microScan3 Pro
- · picoScan150 -
- · IMG - 电感式接近传感器
- · SICK 全系列产品简介
- · 1D LiDAR_测距传感器
- · TiM系列激光雷达产品及市场
- · 西克传感器-智能装车系统V2
- >代理授权书-汇总
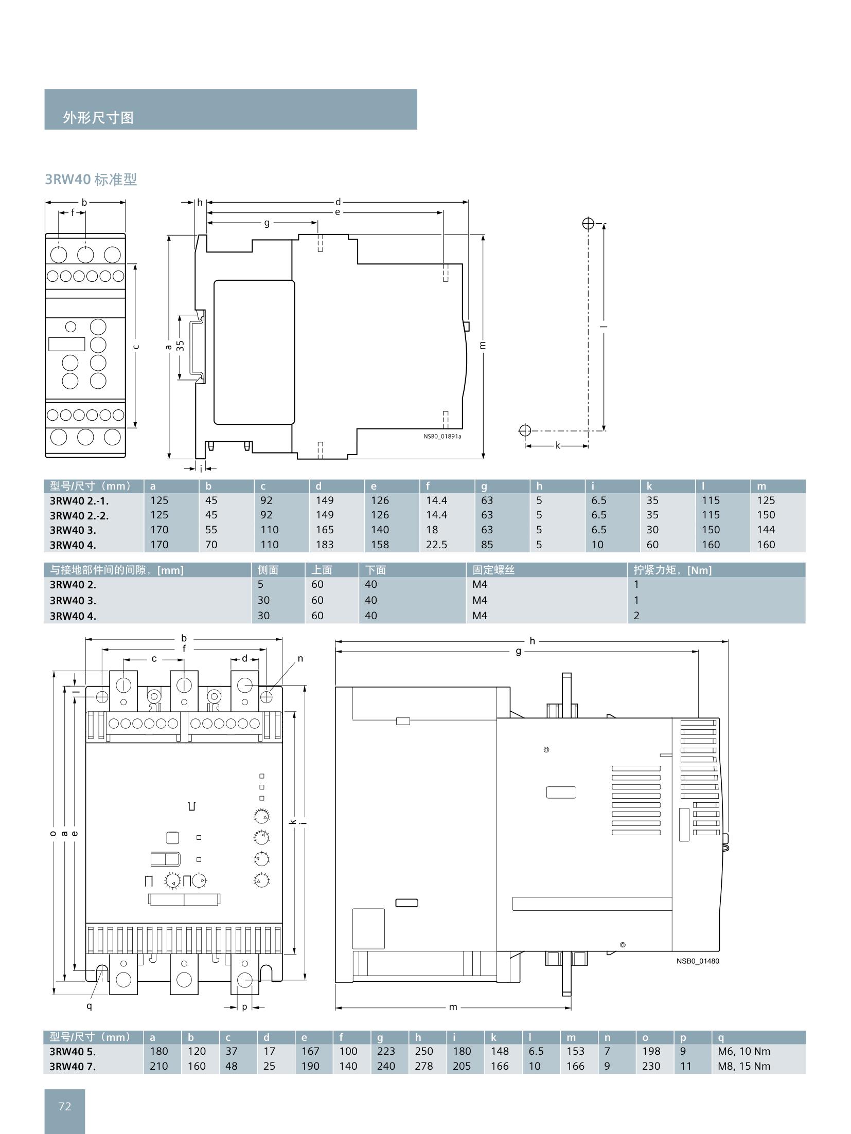
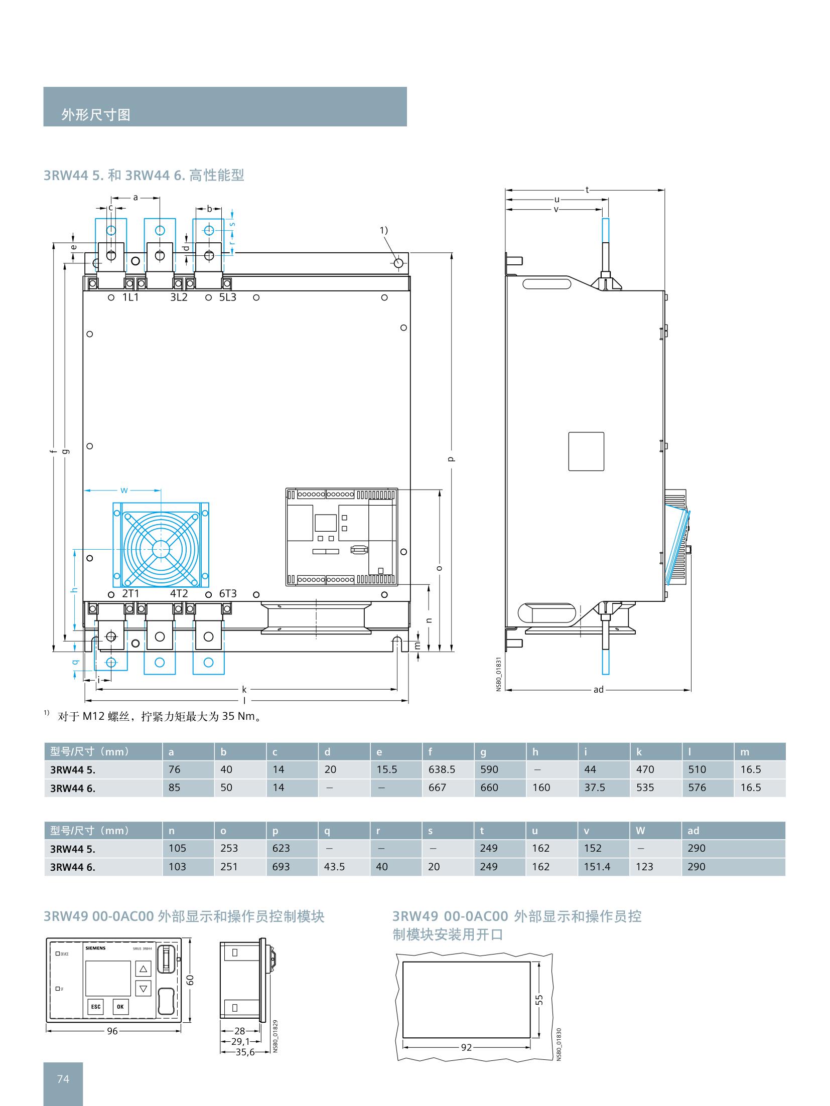
3RW 软起动器













































































